严奕峰等:从“科学知识”到“科学观念”——理解科学课程标准核心素养目标的关键
《义务教育科学课程标准(2022年版)》(以下简称“新课标”)明确提出学生核心素养发展的课程目标,揭示了科学课程要培养学生正确价值观、必备品格和关键能力的育人价值导向。从科学课程的育人要求出发,新课标建构了四个维度(科学观念、科学思维、探究实践、态度责任)的核心素养目标框架。新课标的课程目标陈述,通过引人“科学观念”这个关键术语,取代了过往课程标准中“科学知识”的表述,并将“科学观念”置于核心素养构成的“首要位置”,透射出科学课程改革的新动向。新课标缘何用科学观念来表征核心素养?科学观念的内涵是什么?科学观念又包含哪些内容?指向科学观念的教学究竟怎样实施?探索这些问题,对贯彻新课标精神,落实新课标理念,以及推进科学教学范式的变革,具有重要的现实意义。
一、科学观念的内涵解读
什么是科学观念?依据新课标的解释,“科学观念是在理解科学概念、规律、原理的基础上形成的对客观事物的总体认识”。从这个解释看,它仅是一个“宏观指向”的释义,没有具体阐释。因为课标是国家课程文件的标准规范,一般不从具体的、深层次上提供“为什么将科学观念视作核心素养构成”的详尽说明。为此,有必要从具体的微观视角,对科学观念进行深度解读,以求深入理解科学观念的素养内涵。
(一)观念和概念
新课标对科学观念的解释,给我们一个提示:“观念形成”具有“概念理解”的基础。因此,“观念”和“概念”是紧密联系的两个词语,但并不是一回事。为厘清“观念”和“概念”二者的含义,我们查阅《现代汉语词典》发现:“概念”是“思维的基本形式之一,反映客观事物的一般的、本质的特征”;而“观念”是指“客观事物在人脑里留下的概括的形象(有时指表象)”。从词典的解释看:“概念”指思维形式,是决定事物或现象的本质属性、共性特征或逻辑关系等的一种抽象和概括;而“观念”意指观点或看法,具有主观化的理解色彩。因此,概念既是思维活动的结果与产物,又是思维活动借以进行的单元,由于思维和语言的依存系,概念这种思维形式,一般以“词或词组”的语言表达,借用“是什么”的语言陈述,对事物本质属性进行抽象和概括,使得认知者由感性认识上升到理性认识。而观念则代表着认知者的倾向性观点、看法或主张,它是认知主体经历“为什么想、怎样想和想出了什么”这类问题,在领悟或理解后形成的一个信念系统。例如, “工具”这个词,从“概念”属性看,是通过抽取“工具是什么”的本质特征,形成了“工具是人操作使用的器具”的抽象表达;从“观念”属性看,认知者可能会形成“利用工具能够提高效率”的认识,这个认识代表了认知主体的看法或观点。该实例说明:认识主体有关“工具”观念的形成,是基于对“工具”概念的理解,产生了借助工具来提高工作效率的看法。相较于概念,观念的价值意涵是:它有引发认知主体“利用工具进行实践活动”的可能性,以及要在经验上对“使用工具是否提高工作效率”进行验证。因而观念的形成,融入了认知主体的信念、意图与喜好,使得认知者和工具之间建立了一种关系。经辨析可以揭示:“概念”是对认识对象进行抽象的思维方式,可被描述为“是什么”的静态陈述,并不代表实践的方式;而“观念”是在概念认知的基础上,通过概念内化、概念贯通等环节,为认识主体提供了拓展认知直至应用实践的有机元素,表征出人与现象之间的关系。
对观念和概念的区分理解,有助于我们更好地领会新课标的精神。在新课标中,对于课程目标的叙述实际上是将“科学观念”和“科学概念”作了区分。强调科学观念作为核心素养的构成意在表达:科学观念要以学生对科学概念的理解为基础,去激发学生探究实践的可能性,以及审视科学概念是否在对应的科学观念中被检验。因此,科学观念内在融合了知、情、意、行的多维度要素,这种整合性特征更符合素养表现的要求。
(二)科学体系包含科学观念
科学作为一种知识体系,是“人类在研究自然现象、发现自然规律的基础上形成的知识系统,以及获得这些知识系统的认识过程和在此过程中所利用的方法”。新课标对“科学”的基本定义,突出了科学的体系化特征及其作为动态认识过程的性质,说明科学是一种“体系化之结果”,可称为“科学知识系统”。这里我们需要追问:科学知识系统的构成要素是什么?实际上,科学知识系统包含了科学事实(经验要素)、科学理论(理论要素)和科学观念(观念要素)。我们知道科学是经验积累和理论建构的过程,除了从经验上描述自然现象(或科学事实),还要揭示现象发生的基本规律,或探寻现象背后的根本原因,从而提出相应的科学理论。然而,在呈现科学事实和建构科学理论的过程中,也涉及科学家个体(或群体)的见解、观点和看法,如科学家在建构理论时,总会思考“科学知识怎么来,如何形成科学知识,以及什么样的科学知识可被接受或拒绝”等议题,牵涉这类问题的观点与看法,属于观念要素,它们积聚在科学知识系统之中。
科学知识系统内的科学观念具有不同层次的表现:第一层是对科学规律的陈述,如“力是物体运动状态改变的原因”;第二层是与科学现象解释相关的观念,如科学史上的“燃素说”“进化论”“日心说”“量子论”等;第三层是对科学及其自身形而上的概括的认识,常常与各学科的特色和学科所需要解决的基本问题有关,如化学中的“元素观念”、物理学中的“能量观念”等;第四层是对科学本质的认识,如经典科学中的纯客观性观念、严格决定论观念及现代科学中历史演化的观念和自组织复杂性观念等;第五层是对科学宏观的、理性的认识,指向科学发展规律的认识,如经验科学观念、实践科学观念等。上述不同层次的科学观念,是一套“远比具体理论深刻得多的本体论、方法论和价值论”的信念系统,奠定了科学知识系统的深厚根基。在科学发展史上,每当科学观念发生“急剧而根本的改造”时,就成为推动科学革命与科技进步的关键因素。从“科学知识系统”的构成看,要理解科学的本质,科学观念是一个重要维度。科学课程要想体现科学本质,科学观念是不可或缺的关键要素,挖掘科学观念的“重要教育价值”,对引导学生理解“科学是什么”的根本问题具有独特的优势和作用。
(三)建构科学观念的指向与要求
新课标将科学观念视作核心素养的构成之一,为落实核心素养的课程转化,也特别明晰了科学观念建构的三个指向:一是具体观念,体现为对科学、技术与工程领域的某方面认识,如对物质、能量、结构、功能、变化的认识;二是对科学本质的认识,如对科学知识的可验证性、相对性、暂时性的认识,对人与自然关系的认识,对科学、技术、社会、环境之间关系的认识;三是应用科学观念,包括科学观念在解释自然现象、解决实际问题中的应用。科学观念的三个指向,是科学观念向教学转化的参考依据。也就是说,教师可依据三个指向,去觉察学生是否在某个时刻形成了科学观念。第一,具体观念的形成。如对“物质”概念的学习,学生不仅要知道“水是一种物质”,还要形成有关“物质”的具体观念,随着学生对水的颜色、气味、状态等的初步认识,以及对水的蒸发、导热、溶解等认识上的加深,学生突然有了灵感,可能会形成“物质的性质决定其功能与用途”的相关认识,该具体观念的诞生,具有广泛的迁移作用,以后在学习金属、空气等物质内容时,就能将众多的科学事实,形成整体一致的科学观念,这是评估学生核心素养发展的关键证据。第二,形成科学本质认识。如学生向教师提出“由于新证据的出现或对已有数据产生新的诠释,科学结论发生了变化,那么科学是有不确定性的”等观点,反映出学生对科学本质的理解与反思,是发展核心素养的关键内容。第三,在实际情境中运用科学观念。学生的科学学习,目的不在于获得零散的、碎片化知识,而是要能在实际情境中应用科学知识,如学生学习了热、声、光、电等能的形式后,在日常生活中,开始关注新能源、绿色能源的重要性,乃至向家长宣传“能源与可持续发展”的理念。这是学生应用科学观念的重要时刻,反映出学生以整体的、全面的方式在理解和传播科学。
科学观念的素养目标,要求以学科内容为载体,以形成课程目标与课程内容的对应关系。从课程目标分析,新课标既确立了“掌握基本的科学知识,形成初步的科学观念”的总目标,也依据学段特征,分别设计出1—2年级、3—4年级、5—6年级、7—9年级的学段目标,体现出学习进阶的目标任务。从课程内容分析,新课标充分依据课程总目标和学段目标,采用结构化的设计思路,遴选、设置了13个学科核心概念和4个跨学科概念。新课标组织和编排的13个学科核心概念,是学生科学学习的主干内容,4个跨学科概念与学科核心概念处于同一知识层级,具有联结多个学科核心概念的功能,理解跨学科概念,有助于把握科学的整体连贯性。
要落实科学观念培养的课程目标,要求将科学观念的建构有机融入“学科核心概念”和“跨学科概念”学习之中。值得注意的是,作为课程内容的13个学科核心概念和4个跨学科概念,有别于传统意义上的“知识教学”或“概念教学”,结合“科学观念”素养培养的要求,我们会发现:核心概念或跨学科概念聚焦学生核心素养的发展,强调对知识和原理的深度理解和灵活应用。学科核心概念及跨学科概念的学习,不仅要“获得概念”,更要致力于“理解概念”,只有在理解概念的基础上,才可能培养学生的“科学观念”。确立科学观念的核心素养目标,是要引领学生形成对科学的认识和思考,并以科学观念的形成作为其他素养的基础,结合科学思维、探究实践的素养发展,逐渐形成科学态度与社会责任。学生科学观念的形成、积淀和丰富,最终会形成科学信仰,促使学生爱上科学,甚至会献身科学。因此,科学观念与科学思维、探究实践和态度责任,相互交融,共同构成核心素养体系,而非彼此割裂的素养结构。上述是理解新课标的重要基础,也是科学课程与教学转型的基本方向。
二、从科学观念到教学设计的理解
对科学观念的素养目标,教师该如何实现教学转化?在此,有必要阐释科学观念的教学设计要求。指向科学观念的教学设计,倡导由“知识获取”走向“观念建构”。因此,教师角色要从“知识传授教师”转向“观念本位教师”(concept-based teachers),更要帮助学生发展成为“观念本位学生”(concept-basedstudents)。
(一)建构“学习进阶”或“学程规划”的逻辑理路
由于新课标的内容设计是依据课程学段目标,以及学生的认知发展水平,具有进阶学习的基本特征。因此,一线科学教师在进行教学时,需要做到如下三个方面。一是对新课标进行深度阅读,领会学习进阶的设计意图,理解学段目标,并依据学段目标,把握学科核心概念的学科价值和育人价值。二是架设“科学观念-科学概念-学习主题-学科事实-学习要求”的层级位次。三是从学习要求出发,由浅入深、由现象到本质,匹配适合学习内容的情境条件和探究任务。
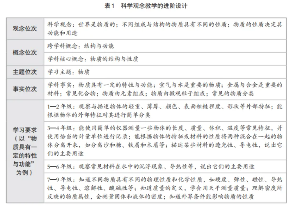
表1以学科核心概念中的“物质的结构与性质”为例,呈现了科学观念培养的进阶模式。科学观念教学的进阶设计表明:第一,学生的科学观念及素养发展不是凭空而来的,而是在“学科核心概念”与“主题内容”的学习与实践活动过程中,学生通过内化、升华而逐渐形成、发展起来的。第二,立足科学观念的素养目标,将“科学观念”置于最上位,如“世界是物质的”“不同组成与结构的物质具有不同的性质”“物质的性质决定其功能和用途”等,都属于观念要素。然而,科学观念的形成不是一蹴而就的,要经历由浅入深、逐渐复杂的概念理解过程。具体的教学实施,要围绕学科核心概念(物质的结构与性质)及跨学科概念(以“结构与功能”为例)进行。于是,可开发与设计“物质”的主题(或单元)学习内容,让学生接触与物质相关的“学科事实”,如空气与水、金属与合金等,借助学科事实,学生要建立与概念理解的关系。此外,教师要对照学段目标,明确学习要求和设计学习任务,如观察、描述现象,使用仪器测量,说出性质、特征与用途等。第三,从学段特征上,能够揭示科学观念发展的进阶水平。例如:在1—2年级,科学教学活动重在引导观察物质与物质现象,学习简单的科学事实,以及在此基础上形成一些低层次的观念;3—4年级要求借助一些简单的仪器测量物质的表征,如长度、质量、体积和温度等,并在探究实践活动中会使用恰当的计量单位进行记录,形成“自然现象是有规律的”的科学观念;5—6年级开始能够抓住事物的本质特征,形成“自然现象是可以被认识的”的科学观念,并开始有意识地去解释现象发生的原因;7—9年级形成“自然规律是可以通过多种方法被发现的,还可以预测自然现象”的科学观念,此时的学生对科学事实的认识更加深刻,能够抓住事物的本质特征,从而形成较高层次的科学观念。
总之,学程规划与学习进阶重在说明:科学观念的形成,要通过教师的教学设计,寻找概念与观念之间的上位指导和下位支撑,并借助相应的策略,循序渐进地进行,使学生科学观念的形成具有螺旋式上升的特点,最终内化和升华为核心素养。
(二)洞彻“观念教学”与“概念教学”的辩证关系
一方面,“观念教学”与“概念教学”是紧密联系的,学生科学观念的形成,要紧紧围绕“学科核心概念”和“跨学科概念”进行。在新课标的“课程内容”部分,“学科核心概念”和“跨学科概念”被精心设置为各自独立但又紧密相连的结构化知识体系,其中的学科核心概念关联科学、技术、工程与社会,是体现科学本质的最基础、最核心的内容,它们不仅有高度的学术价值,而且能够为学生打下坚实的学科基础,为后续学习和研究提供有力的支撑;而“跨学科概念”具有联结两个及以上“学科核心概念”的功能,是理解科学本质的内容载体。它们共同服务于“主题”或“单元”内容设计。
另一方面,“观念教学”与“概念教学”的价值定位不同,区别在于:观念具有生成性,不可传递;而概念具有确定性,可传递。倘若以定论的形式“教给”学生的观念,就不是科学观念,即科学观念不能教成“定义”或“事实”,而是以学科事实为依据,在概念深度理解的基础上,由学生自己获得的观念或看法。例如,对孟德尔遗传定律的学习,学生知道由黄色花与绿色花的豌豆植株杂交,它们的F1代全部为黄色花,证明了黄色是显性基因,而绿色是隐性基因。如果学生只是被传授了这类“学科事实”,即使在做题时知道用“AA+aa”去推算F1代的Aa的基因组合,这种学习仍是一种“浅层学习”。如果学生自己提出了看法:“性状的产生,其实是不同遗传组合下基因表现的结果。”这是学生自己产生的科学观念,而学生自己的观念才有教学价值,会促使学生串联“染色体”“基因”“遗传法则”或“DNA 的转录与翻译”等诸多概念,在概念与概念之间形成“可迁移的理解”。
(三)创设“真实情境”或“表现性任务”
因为科学观念的建构,不是片段式的事实记忆或知识积累,而是对知识整合的“概念性理解”,这个过程一般涉及概念接触、概念扩展和概念理解。由概念接触到概念扩展,学生的认知结构会出现“概念数量”和“概念间联结”的增加,但“概念数量”的增加,并不直接导致“概念间联结”的增加,要促使概念与概念发生联结,需要教师提供“认知冲突”的时机,这就涉及差异性事件、相关科学概念可支持的经验和关键事件的解释,这样才能建构“有意义的学习”和“概念性理解”。因此,教师要建立“情境脉络”的设计思维,要思考如何为学生的学习营造“认知冲突”。
为学生提供“真实情境”或“表现性任务”,是值得探索的方向。在情境或任务之中,教师就可以观察:第一,学生是否在既有观点基础上增加了新的观点;第二,学生是否能够建立新旧观点之间的联系,是否有意识地去审视新想法与既有想法的关系,以及辨别哪些想法能预测或解释科学现象;第三,学生是否透过现象建立起个人的诠释,是否让科学观念与多个科学事实建立关系,是否形成一致的、完整的概念结构。
科学课程中的“真实情境”或“表现性任务”实施的最佳途径是“探究实践”,引导学生参与探究实践,才能体会科学、技术、工程及社会的关系,才能感悟观察、实验和思维方法的应用价值,从而建立起概念间的联系与促进学习迁移。教师的教学设计中要关注“真实情境”或“表现性任务”,这是学生科学观念形成和发展的支撑点。在教学实践中需要注意的是:一个无关紧要的或无意义的材料(或任务)无助于科学观念的形成,因而探究实践(情境或任务)是围绕核心概念而展开,与学生经验相关联,能提供预测、观察和解释的“回归链接”,能营造“认知冲突”或“观点表达”的关键事件。如果学生不能把事件融入既有的经验结构中,就不能生成属于学生自己的观点,即使学生参与了探究任务,但从无关的任务中所获得的体验,不能成功重组经验和有效指引观念发展。
三、从科学知识到科学观念的教学重心调整
从传统意义上说,对于“教学”的认识:被广泛接受的观点是“好的教学强调知识”但在实践中出现的问题是:教师教学以讲授为主,“整体性的知识”被切割成细碎、零散的“知识点”,加上“应试教育”的影响,学生学习偏重“死记硬背”和“机械重复”,缺乏对知识背后的重要思想和观点的深层理解阻碍了学生核心素养的发展。新课标强调“用科学观念来表征核心素养”,呼唤科学观念教学的重心调整。要落地核心素养的课程目标,走向科学观念的教学,有如下三个方面的实施要点。
(一)让教学成为“创造学习期待”的连续事件
过去,人们在看待科学教学活动时,普遍是一种“结束事件”的教学理解,教学任务完成的标志以“学生掌握了知识或概念”为标准,却忽视了“掌握知识”或“获得概念”向前推进的动力,没有能够引导学生在更大范围内去思考“概念的应用”。而新课标对“科学观念”的强调,实则提示我们:科学观念教学是一种结构化的学程安排,目的是让学生以一种特定的方式来体验世界,并围绕核心概念和跨学科概念,去理解概念与概念之间的关联意义,以及在不同学科之间建立联系,进而感受科学学习的价值。由于学生科学观念的形成要以学科核心概念或跨学科概念学习为基础,要经历持续性的、系列化的进阶学习,因而指向科学观念的教学,就不是以一节课为“结束”标志,而是以“连续性事件”不断地为学生创造“学习期待”。这个过程,可能会在几秒之内完成,也可能要持续几年的时间,科学观念的学习进阶是一个“短时”至“长时”的连续体(见图1)。在“短时”时刻,可被理解为观念的“顿悟”;在“长时”时间上,可被理解为观念深化的“学程”。
因此,指向科学观念的教学,预示着科学课程的教学是“一件事紧随另一件事”,它不是以“掌握知识或获得概念”为目的,而是要引发学生的“学习期待”。比如,学生在科学课堂上探究了“水、阳光、空气、温度对植物生存有影响”后,开始思考“水、阳光、空气、温度对人的生存是否也有影响”的问题这就是一种“学习期待”,它提供了教师观察学生的思维启动或观念诱发的重要时机;再比如,当教师完成“生物与环境的相互关系”概念教学后,发现学生在课后渴望去研究“森林砍伐、病毒传染对人类生存的影响”的问题这也是一种“学习期待”,它是教师检视学生观念应用的重要时刻。简言之,科学观念教学是不断创造学生学习期待的过程,从短时到长时,是学习期待发生的连续体,学生因此对学科核心概念或跨学科概念形成理解,在学习期待中不断提升自我效能感,并以持续性、系列化的进阶学习,既向往着科学,也被科学所吸引。
(二)让教学成为“激发探究实践”的力量源泉
科学观念是指导探究实践的必要因素,只有在实践中观念才有意义和价值。为培养学生的科学观念,新课标中的“课程目标”有三个要求:一是形成具体观念;二是形成科学本质认识;三是科学观念的应用。科学观念的素养目标如何转化,从学生的素养表现看,又有两个方向:其一,蕴含于内的素养,即概念性理解、科学本质理解及相应的观点;其二,表现于外的素养,即应用观念所展现出的能力、方法及态度。科学教学应看到“观念与行动融合的价值”,即科学观念能够指导新的观察,并在实际情境中进行检验和反思。例如,学生学习了“力”的概念,逐渐形成“力是改变物体形状和运动状态的原因”的科学观念,教师要去观察学生“能否用不同的方式来感知和体验世界”。假如学生产生了“学习科学不仅仅是获得知识,而是改变了我看世界的方式”的观点,就说明教学对学生的素养发展产生了积极的作用。当学生察觉到“可以从力的相互作用性来理解汽车运动现象”时,他会感到兴奋甚至忍不住要向他人解释他是如何从力的概念来理解汽车运动的。这时,科学观念就成为激发探究实践的力量。学生还会迁移“力是改变物体形状和运动状态的原因”的科学观念,对自己观察到的生活现象进行猜想或解释。在某个家庭生活场景中,学生看到他的弟弟在地板上滑动而试图停下时,他会预测“弟弟一定会滑倒在门口”。当看到弟弟真的滑倒时,他会解释:“处于运动中的物体,因为惯性会继续保持运动,直到遭遇另一物体,由于外力的作用,改变了物体的运动状态。”
因此,科学观念教学已然跨越了单纯知识传递的界限,它深刻触动了学生探究实践和深度思考的内在动力,学生愿意去感受、去欣赏、去思考、去解释科学,并以科学观念作为行动的假设与指引,在实践中进行检验或反思,并导致新的经验发生,从而感悟科学的精神力量。最终,学生将科学概念、科学观念及自身经验相融合,形成了一种统整性的认知结构,这种结构使学生能够全面、深入地理解世界,解释各种现象,解决现实问题,并在实践中提升个人能力和素养。
(三)让教学成为“理解‘学生理解’”的评价过程
科学观念的培养虽非直接传授所能达成,但其成效亟须通过评价来衡量与反馈。长期以来,教学评价与教学实施之间存在着显著的割裂,表现为一种孤立的评价方式,其中纸笔测验占据了主导地位,这类评价虽能有效检测学:生对知识掌握的结果,却难以深入剖析其背后的思维路径与建构过程,从而限制了对学生科学观念形成与发展的全面评估。因此,我们需要反思传统评价:学生在纸笔测验中答对了题,是否意味着他已经形成了科学观念?这给教学提出了重要的命题,在学生“答对”和“学会”之间,能不能找到学生“如何思考”的关键证据。转向以科学观念为导向的教学评价,是素养导向的学习评价。它需要满足两项条件:一是能引发思考;二是能让思考过程显性化。针对这两项条件,教师在教学设计上应采用“真实情境”或“表现性任务”,于是教学任务本身即构成了评价的内容。教师在教学时,就在观察学生的理解过程,比如:学生要形成某个科学观念,需要预备什么核心概念?在探究实践中涉及什么真实问题?学生是如何表达其观点的?教学对于科学观念的评价,不在于检查学生知道或不知道的内容,而是基于学生在表现性任务中的反应、作品或行为,呈现出什么样的特征可以用来判断学生正在形成(或已经具备)科学观念;同时,教师还要提供适当的机会让学生复述或解释,以评估学生在概念理解上的突破或挣扎,并在时间推移下形成“证据集”,以观察学生是否具备复杂认知的高阶能力。
因此,指向科学观念的教学,将转型为“理解‘学生理解’”的评价过程。为科学观念而教,意味着教师要围绕“学生的主要观点是什么”及“学生是如何形成主要观点”的关键问题,在真实情境(或事件)中分析“学生对科学的持续性理解”。在“教学任务即评价内容”的引领之下,学生要为自己能够获得“高质量的表现”去展现自我在概念理解、问题解决及观点表达之间的连贯性。因而学生要为阐述“我的主要观点是什么”和“我是如何形成这些观点”的相关问题,来表现自己对“学科核心概念”和“跨学科概念”的理解程度,并借助学习进阶的安排,不断拓展自己的视野,领悟科学的发展趋势,从而更有可能对现实作出概括性的解释和预判,以及培养科学精神和社会责任感。
作者简介:严奕峰,南通大学教师教育学院副教授,教育学博士;丁杰,南通大学教师教育学院硕士研究生。
引用格式:严奕峰, 丁杰. 从“科学知识”到“科学观念”:理解科学课程标准核心素养目标的关键[J]. 中小学科学教育, 2024(4): 49-57.

用户登录
还没有账号?
立即注册